
Уникальная технология жидкостной извлечения DODGENа или высокоэффективной центробежной двухфазной сепарации жидкость-жидкость, основанная на схожих принципах совместимости и различиях в плотности, использует соответствующие экстрагенты и экстракционное оборудование для извлечения необходимых веществ из маточного раствора, что обладает преимуществами большой производительности, хорошего эффекта разделения, высокая скорость восстановления и низкое энергопотребление.
Передовая технология извлечения решает проблемы разделения и обеспечивает экономичные решения.
Уникальная технология жидкостной извлечения DODGENа или высокоэффективной центробежной двухфазной сепарации жидкость-жидкость, основанная на схожих принципах совместимости и различиях в плотности, использует соответствующие экстрагенты и экстракционное оборудование для извлечения необходимых веществ из маточного раствора, что обладает преимуществами большой производительности, хорошего эффекта разделения, высокая скорость восстановления и низкое энергопотребление.
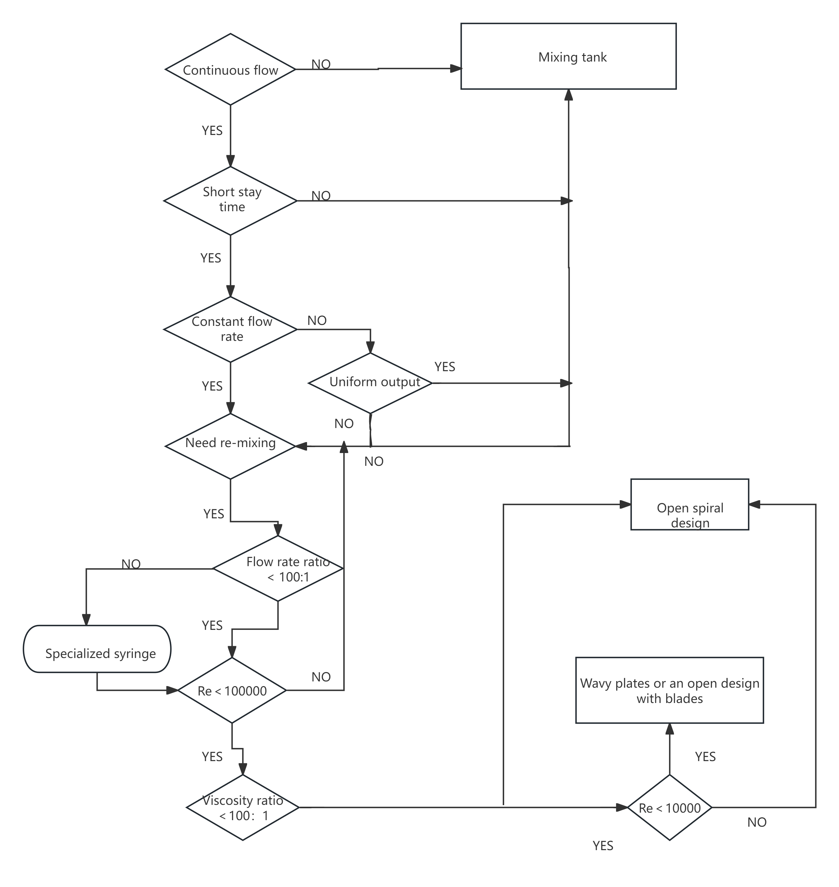
Идеальная гидравлическая модель, обеспечивающая высокую эффективность массообмена и эффективное время пребывания
Единичная операция разделения смеси с использованием различной растворимости компонентов системы в растворителе, то есть способ переноса растворенного вещества из одного растворителя в другой с использованием различных коэффициентов растворимости или распределения вещества в двух несовместимых (или слаборастворимых) растворителях.
Высокоэффективная роторная вытяжная башня DODGENа прошла тщательное гидродинамическое проектирование, точное моделирование гидродинамической модели, а также множество испытаний и проверок практического применения.:
Обеспечивают высокий теоретический уровень;
Идеальная гидравлическая модель, обеспечивающая высокую эффективность массообмена и эффективное время пребывания;
Точная конструкция, предотвращающая смешивание, обеспечивает наилучшее качество продукта.;
Полная система диспергирования и повторного перемешивания обеспечивает быстрый и равномерный массообмен.
Более подробное введение "Внедрение и применение экстракционной башни с поворотным столом DODGENа"
Фенольные сточные воды, извлечение уксусной кислоты, извлечение растворителя, очистка молочной кислоты, извлечение лития из соленого озера, переработка смазочных масел, пищевая фосфорная кислота, жидкие отходы диоксида титана, извлечение ванадия, извлечение неорганических веществ, извлечение катализатора, извлечение и экстракция органических веществ с высокой добавленной стоимостью в фармацевтике